摘 要:在数字赋能教师发展的时代,混合式教学作为新时期数字化赋能教学的重要表现形式已成为高校教育的“新常态”,高校教师混合式教学胜任力是数字时代教师发展的关键要素之一。以《欧盟教育工作者数字胜任力框架》的三级指标为基本架构,借鉴数字赋能教师能力发展相关研究成果,聚焦混合式教学典型性特征及能力要求,构建高校教师混合式教学胜任力的模型原型,采用探索性因素分析和验证性因素分析进行模型原型的优化,最终形成高校教师混合式教学胜任力模型,涵盖“专业能力”“教学能力”“学生能力”3个素养域,以及5个素养要素10项胜任特征,不仅为高校教师的专业成长提供清晰的路径指引,同时也为高校教师在混合式教学中的能力界定、能力培训及能力评价提供可参考的依据。
关键词:高校教师;混合式教学;胜任力;模型构建;数字赋能
作者简介:刘铭,南京信息工程大学教师教育学院及教育人工智能研究中心教授、硕士生导师,博士(江苏南京210044);季施美、程慧玲、尹佳棋、隋洁,南京信息工程大学教师教育学院硕士研究生(江苏南京210044)
一、引言
《中共中央国务院关于弘扬教育家精神加强新时代高素质专业化教师队伍建设的意见》提出“数字化赋能教师发展成为常态”。在这一趋势下,教师能力结构正由传统技能型向融合创新、数据理解、伦理判断等多维协同发展的复合型模式转变。混合式教学作为新时期数字化赋能教学的重要表现形式在教育实践中大规模涌现,日益受到关注,正在成为教育的“新常态”。教育部也多次发文推进线上与线下混合的教学模式改革。然而,如何开展混合式教学、如何发挥混合式教学的优势实现高质量教学,成为广大高校教师面临的现实考验。从能力提升的视角探索教学改革实践的发展是当前主流的研究路径。本研究基于《欧盟教育工作者数字胜任力框架》(European Framework for the Digital Competence of Educators,以下简称《数字胜任力框架》),借鉴数字赋能教师能力的相关研究成果,聚焦混合式教学典型性特征和从事混合式教学的能力要求,构建高校教师混合式教学胜任力模型,旨在对高校教师混合式教学进行能力界定并指导高校教师有效开展混合式教学。
二、关于教师胜任力模型构建的相关研究
教师胜任力研究的核心是模型构建,利用胜任力模型能够完成包含能力界定、能力培训及能力评价在内的系统化能力研究。教师胜任力模型研究主要体现在教师通用模型构建研究和具体教学情境下的胜任力模型构建研究两个方面。
(一)教师通用模型构建研究
国外大多数研究认同教师胜任力包括教师个体具备的与实施成功教学相关的专业知识、专业技能和价值观等维度。有学者从“以学习者为中心”的视角,采用德尔菲法及验证性因子分析建构高校教师胜任力模型,包括作为教师的人、学科专家、学习过程促进者、发展者、咨询者、评估者6个维度;卡比兰(Kabilan)把计算机技能纳入教师胜任力模型,提出“动机、知识技能与思想、自我学习、社会互动能力、计算机/网络技术相关的技能”5个维度的胜任力评价标准模型;有学者提出基于人力资源管理的教师胜任力模型,将教师胜任力评价与入职、培训、发展、绩效等相关联。国内有学者采用行为事件法和问卷调查法构建高校教师胜任力模型,包括创新能力、获取信息的能力、人际理解力、责任心、关系建立、思维能力和成就导向7个维度。姚蓉采用问卷调查法和统计法构建高校教师胜任力模型,包括7个维度33个指标。有学者采用工作分析法构建高校教师胜任特征模型,包括创新、批判性思维、教学策略、专注、社会服务意识、逻辑分析能力、成就欲和尊重他人8个指标。黄艳采用层次分析法、访谈法、问卷调查法、德尔菲法构建高校教师胜任力模型,包括教育教学、科学研究、社会服务、师德修养、素质发展5个维度19个指标。有学者结合大模型技术,构建包括测评维度选择、大模型基座设计、精准子模型构建和多模态数据表征在内的教师教学胜任力伴随式测评框架。
(二)具体教学情境下的胜任力模型构建研究
周榕以行为事件访谈为核心方法,以胜任力编码词典为框架,分别完成远程教学11项通用胜任力及5项岗位序列胜任力的内容设计。颜正恕以麦克利兰胜任力模型为理论基础,通过文献查阅、问卷调查、事件访谈等,借助探索性、验证性因子分析、AHP等方法,构建包括教学人格、信息素养、晶体能力、教学影响、教学互动、教学管理在内6个一级因子21个二级因子的高校教师慕课教学胜任力模型和评价体系。有学者以文献研究为基础通过德尔菲法构建并验证高校教师翻转课堂教学胜任力结构模型,包括知识、技能、特质与动机、态度与价值观4个维度。有学者基于行为事件访谈法构建高校教师SPOC混合教学胜任力模型,包括专业知识、讲授能力、信息素养3项基准性胜任特征,成就动机、课程设计、评价素养、团队协作、互动维持、服务意识、质量监控、教学反思、持续改进、学习分析、混合教学策略、创新精神、灵活自适13项鉴别性胜任特征。
已有研究成果主要侧重于高校教师通用胜任力模型构建,缺乏对具体教学情境下的高校教师胜任力直接指导,而且高校教师通用胜任力模型往往立足于课堂教学。在数字化赋能教师发展时代,国家和高校对开展混合式教学高度重视,基于在线教学的经验积累,混合式教学已然成为高校教学的主流形式,亟需基于数字胜任力理论,针对混合式教学特点,加强对高校教师混合式教学胜任力的系统化研究,以指导混合式教学的实践。
三、高校教师混合式教学胜任力模型原型构建
将混合式教学胜任力视为一种特定教学情境数字胜任力,以《数字胜任力框架》三级指标体系为基本框架,借鉴数字赋能教师能力的相关研究成果,有机结合混合式教学典型性特征和教师从事混合式教学的能力要求,对原有指标进行修订和增补,构建高校教师混合式教学胜任力模型原型。
(一)指标体系构建
欧盟于2017年发布的《数字胜任力框架》,属于发展型框架,其发展层次借鉴布鲁姆学习目标分类理论,分析总结鲍登(Bawden)的数字素养模型、马丁和格鲁兹克(Martin & Grudzieck)的数字素养渐进模型、范德森(VanDeursen)的网络技能模型,注重学理性,该框架内涵丰富、使用广泛,在学界具有代表性。《数字胜任力框架》由专业能力、教学能力、学生能力3个一级指标构成,其中“专业能力”包括专业投入1个二级指标;“教学能力”由数字资源、教与学、评估、赋能学生4个二级指标构成;“学生能力”包括促进学生的数字胜任力1个二级指标;三级指标共22项数字胜任力特征。本研究以《数字胜任力框架》的3个一级指标作为高校教师混合式教学胜任力模型原型的一级指标;参照《数字胜任力框架》的二级与三级指标,初步确定混合式教学胜任力模型的二级与三级指标。
1.专业能力
《数字胜任力框架》中专业能力的二级指标“专业投入”强调教师的通用数字素养,表现在教师的个人专业发展,以及在组织和教学专业上的创新实践。教师不仅能够利用数字技术来加强教学,而且能够与同事、学生、家长和其他相关方进行专业交流。然而,这些只是教师专业能力的一部分,教师的专业能力还应包含专业素养,具体是指教学意识、教学理念和教师专业知识。教师的专业知识体现为技术知识(TK)、教学法知识(PK)与学科内容知识(CK)的深度融合,这种融合是支撑混合式教学能力发展的基础。因此,借鉴TPACK框架中TCK(整合技术的学科内容知识)、TPK(整合技术的教学法知识)和TPACK(整合技术的学科教学法知识),将TCK、TPK、TPACK作为教师专业素养的三级指标。
据此,高校教师混合式教学胜任力原型将专业素养、专业投入作为“专业能力”的2个二级指标。其中“专业素养”包括教学意识、教学理念、整合技术的教学法知识、整合技术的学科内容知识、整合技术的学科教学法知识;“专业投入”保留《数字胜任力框架》原有三级指标,包括组织沟通、专业协作、反思性实践、数字化的持续职业发展4个胜任特征。
2.教学能力
高校教师混合式教学胜任力原型保留《数字胜任力框架》原有的“数字资源”“教与学”“评价”“赋能学生”4个二级指标,增加“教学设计”这一关键指标。尽管不同学者对教学能力的具体构成要素存在分歧,但普遍认同教学设计能力在提升教学成效中的重要作用。所以,本研究将“教学设计”增补为评价教师教学能力的评价维度之一。结合《国家高校教师教育技术能力指南(试用版)》中教学设计的构成要素,将“教学设计”划分为“教学目标设计”“教学策略设计”“教学活动设计”“教学情境和媒介的选择与设计”。
据此,将“教学资源”“教学设计”“教与学”“教学评价”“赋能学生”作为“教学能力”的5个二级指标。其中,“教学资源”包括“选择”“制作和修改”“管理、保护和分享”3个三级指标;“教学设计”包括“教学目标的设计”“教学策略的设计”“教学活动的设计和教学媒体”“工具和情境的选择及设计”4个三级指标;“教与学”包括“教授”“指导”“合作学习”“自主学习”4个三级指标;“教学评价”包括“评价策略”“分析数据”“反馈与规划”3个三级指标;“赋能学生”包括“无障碍和全纳教育”“差异化与个性化”“促进学生投入”3个三级指标。
3.学生能力
保留《数字胜任力框架》中“促进学生的数字胜任力”作为“学生能力”的二级指标,原有的5项三级指标“信息和媒体素养”“沟通”“内容创造”“负责任地使用”“问题解决”,作为高校教师混合式教学胜任力的“促进学生的数字胜任力”的三级指标。
(二)高校教师混合式教学胜任力原型
聚焦混合式教学的特点和需求及对从事混合式教学教师的能力要求,构建高校教师混合式教学胜任力的模型原型。旨在捕捉有效实施混合式教学所需的各项关键能力,为高校教师混合式教学能力的界定、发展和评估提供结构化的框架,通过其层次化的结构,确保对教师能力的多维度理解和精准评估。具体来说,该模型包括3个一级指标、8个二级指标、31个三级指标,具体内容如表1所示。
表1 高校教师混合式教学胜任力模型原型

四、高校教师混合式教学胜任力模型原型优化
高校教师混合式教学胜任力模型的优化包含三个层次。首先,基于模型原型中三级指标逐一进行行为事件的描述,依据行为事件描述的内容,设计并编制详细的调查问卷,确保每个题项具有明确的操作性和可量化性。其次,采用探索性因素分析和验证性因素分析,对模型中的构成要素进行系统性的修正和优化,以确保模型的信度和效度。最后,基于前两阶段的分析结果,对模型进行最终修订和完善,形成模型的定稿。
(一)问卷的编制与发放
首先以模型原型中的31项胜任特征为基础,结合混合式教学的特点和需求,对每一项特征进行初步的定义与行为描述,并以此为基础编制问卷。问卷由三部分组成,分别对应“专业能力”“教学能力”“学生能力”3个一级指标。每部分的题项均根据具体行为描述内容进行改写,确保每个题项都具有明确的操作性和可量化性。如果一个行为事件中包含多层意思,则将其拆分为多个独立的题项,以确保问卷的准确性和全面性。具体而言,每个一级指标下又细分为若干二级维度,以便更详细地描述教师在各方面的具体能力。其中,“专业素养”包含6个题项;“专业投入”包含6个题项;“教学资源”包含11个题项;“教学设计”包含16个题项;“教与学”包含7个题项;“教学评价”包含6个题项;“赋能学生”包含8个题项;“促进学生的数字胜任力”包含9个题项。问卷还收集了参与调查教师的性别、教龄、职称等人口学信息。题项采用Likert 5点计分法,教师根据题目描述,对自身实际情况的符合程度进行判断,选择相对应的数字,“1”表示完全不符合,“2”表示比较不符合,“3”表示不确定,“4”表示比较符合,“5”表示完全符合。
问卷调查通过问卷星平台招募大学在职教师,收集两轮数据。第一轮数据用于进行探索性因素分析,对模型维度和指标进行检验和修订;第二轮数据用于验证性因素分析,进行拟合检验。两轮调查分别于2024年1月和3月进行。
(二)数据收集与分析
第一轮共收集792份问卷,其中女性教师479人,男性教师313人。在受教育程度方面,硕士学历的教师达166人,博士学历的教师达626人。在职称分布上,助教有24人,讲师数量为300人,副教授人数为342人,教授则有126人。第二轮共收集345份问卷,其中女性教师193人,男性教师152人。在受教育程度方面,硕士学历的教师达83人,博士学历的教师达262人。在职称分布上,助教有2人,讲师数量为81人,副教授人数为184人,教授则有78人。
1.探索性因素分析
采用相关法进行项目分析,计算每一题与其所属维度总分间的相关,若相关系数小于0.4,则表明其与变量整体构想间联系不密切,可考虑删除。[28]经验证,所有系数均大于0.4,无需删除。
然后,通过主成分分析法和直接斜交旋转法,利用SPSS软件对第一轮数据进行探索性因子分析,以确定高校教师混合式教学胜任力模型的因子结构。为评估数据是否适宜进行因素分析,本研究采用Bartlett球形检验与KMO(Kaiser-Meyer-Olkin )系数检验对数据进行效度验证,确保数据稳定性与可靠性。从分析结果可知,Bartlett球形检验的近似卡方值显著性p值小于0.05,可拒绝虚无假设(变量独立),表明问卷项目间存在显著相关性,数据适合进行因子分析以识别共同因素。KMO度量值为0.83,这一指标统计量显著超越0.80的阈值,达到“良好”的评判标准,该结果表示变量间具有共同因素存在,且变量间净相关系数较低。两项指标均一致表明,本研究的变量适宜进行因素分析。基于上述检验结果,选择主成分分析法来进行公共因子提取,以直接斜交法进行旋转,提取基本特征值大于1的因子,因子提取数量不限定。为提高公共因子的解释度,对题项中符合以下两种标准的进行部分剔除:一是负荷值小于0.5;二是多重负荷,即在两个或两个以上公共因子上的载荷都大于0.3。探索性因素分析结果如表2所示。
表2 探索性因素分析结果

2.验证性因素分析
根据探索性因素分析形成的新量表,计算其克隆巴赫系数(Cronbach’s α),结果表明,信度系数为0.94,各题目之间具有较好的内在一致性,新量表具有良好的信度。
为了验证探索性因素分析所得三因子结构的合理性,本研究使用AMOS软件对第二轮数据进行验证性因素分析,如图1所示。根据探索性因素分析抽取出的因子,构建“专业能力”“教学能力”“学生能力”三因子结构。三因子验证性因素分析结果显示,各项目因子载荷在0.68与0.87之间,且路径载荷均显著(p< 0.01),并且每道题所归属的因子与探索性因素分析结果一致,各项拟合指标良好,三因子模型拟合指数为:X2/df = 8.21,CFI = 0.95,TLI = 0.93,RMSEA = 0.04。这表明,本研究所设计的高校教师混合式教学胜任力模型与实际数据可以契合,模型整体达到较为理想的适配程度。

图1 高校教师混合式教学胜任力验证性因素分析
(三)修正后的高校教师混合式教学胜任力模型
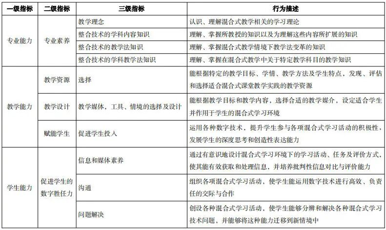
根据数据分析的结果,对初始31个指标进行修改,并删除和合并部分维度,在“专业能力”维度保留“教学理念”“学科内容知识”“教学法知识”“教学法—内容知识”4个三级指标;在“教学能力”维度保留“选择”“教学媒介和情境的选择及设计”“促进学生投入”3个三级指标;在“学生能力”维度保留“信息媒体和素养”“沟通”“问题解决”3个三级指标。修订后的高校教师混合式教学胜任力模型包括“专业能力”“教学能力”“学生能力”3个一级指标,以及5个二级指标10项胜任特征。胜任特征的行为描述如表3所示。
表3 高校教师混合式教学胜任特征的行为描述

基于高校教师混合式教学胜任力三级指标和行为特征描述,构建高校教师混合式教学胜任力模型,如图2所示。该模型由 “专业能力”“教学能力”“学生能力” 3个素养域,以及5个素养要素10项胜任特征组成。模型形成一个多层次、多维度的综合体系,旨在全面评估教师在混合式教学中的表现。 “专业能力”是“教学能力”的理论基础和知识储备;“教学能力”是“专业能力”的具体化实践;“学生能力”是“专业能力”“教学能力”的目标指向。3个素养域作为教师混合式教学胜任力的统领,反映教师在混合式教学中的核心能力,是整个模型的基石;5个素养要素分别勾勒3个素养域对应的素养要求;10个胜任特征刻画具体可操作的胜任力关键指标。

图2 高校教师混合式教学胜任力模型
“专业能力” 素养域包含“专业素养”要素。“专业素养”指的是教师在混合式教学活动中展现出来的综合能力与品质,它包括对混合式教学理论的深刻理解、对学科知识和教学法知识的精准掌握,以及对信息技术的高效整合。教师需掌握混合式教学相关学习理论以指导教学实践,确保教学活动符合学生认知发展规律;同时,教师需要对所教授的科目有深厚的理解,并能通过线上线下资源和工具拓展相关知识边界,使教学内容更加丰富和反映时代前沿信息;教师还需掌握将信息技术与教学实践深度融合的方法,结合学科特性创新教学模式,以激发学生的学习兴趣。
“教学能力”素养域由“教学资源”“教学设计”“赋能学生”3个要素构成。“教学资源”是指教师为了实现特定的教学目标,依据学生的实际情况、教学方法及学生特点,发现并评估各种线上线下的资源,确保所选资源与教学目标相匹配,能够支持有效的学习过程。通过科学合理地选择教学资源,教师可以构建更加丰富、互动的混合式学习环境,有效提升教学质量和学习效果。“教学设计”是指教师基于教学目标和内容,精心选择和设计教学媒体、工具及学习情境的过程。在混合式教学中,这要求教师能够根据学生的实际需求,挑选适宜的教学媒介和工具,确保所选媒体和工具能够真正服务于混合式教学内容,创造一个既能促进学生积极参与,又能有效支持学习目标达成的混合式教学环境。“赋能学生”是指教师通过运用各种数字技术,激发学生参与混合式学习活动的积极性,促进其深度思考和创造性表达。具体来说,教师设计具有互动性和趣味性的学习任务,借助数字平台提供学习路径和支持,培养自主学习能力和批判性思维。这种赋能不仅提升学生在混合式学习中的参与度和成就感,还促进其全面成长和发展。
“学生能力” 素养域由“促进学生数字胜任力”要素构成。“促进学生的数字胜任力”是指教师通过系统的设计和指导,全面提升学生在混合式学习环境中的信息处理、交流协作和问题解决能力。教师设计丰富的学习活动和任务,帮助学生有效获取、处理和评价信息,培养其批判性思维和信息处理能力。同时,教师组织各种活动,使学生能够利用数字技术进行高效、负责任的交流与合作,提升团队协作水平。此外,教师还创设情境,让学生学会识别和解决技术问题,并将这些技能应用到新环境中,增强其适应性和创新能力。
该模型系统地反映教师在混合式教学环境中所需具备的核心能力和具体行为特征,为教师的专业发展和教学质量提升提供科学依据。
五、结语
本研究以《数字胜任力框架》的三级指标为基本架构,参考数字赋能教师能力的相关研究成果,聚焦混合式教学的特点和需求,构建高校教师混合式教学胜任力的原型。通过采用探索性因素分析和验证性因素分析,对原型进行系统性的修订和优化,最终形成由“专业能力”“教学能力”“学生能力”3个素养域,以及5个素养要素10项具体胜任特征组成的模型,该模型不仅涵盖教师在专业发展、教学实践和学生发展的关键能力,还确保这些能力在实际教学中的可操作性和可评估性。高校教师混合式教学胜任力模型的建构是一项系统性的工程,旨在为高校教师在混合式教学中的能力界定、能力培训、能力评价提供科学系统的参考依据。该模型后续研究可以采用叙事研究法,深入挖掘高校教师在混合式教学中的具体教学行为、教学观点和情感体验,探究教育实践中教师胜任力的生成路径,从而进一步丰富和完善高校教师混合式教学胜任力模型。(文章摘自中国教育信息化)